Search K
Appearance
Appearance
文|启四
三大指数午后冲高回落,截至收盘,沪指跌0.4%,深成指涨0.17%,创业板指涨0.87%,沪深两市全天成交额9487亿元。两市超2800只个股下跌,北向资金全天净买入2.73亿元。
板块题材上,抗病毒面料概念股全天领涨,熊去氧胆酸概念股、新冠治疗板块涨幅居前,旅游、酒店股午后活跃,煤炭概念股全天走低。

可转债等权指数,今天涨幅-0.21%,中位数121.18元,成交额548.38亿继续缩量。
三低策略中的迪龙转债,今日再度起飞。
之前在11-02的这篇文章:又吃10%大肉,这3只转债比较看好!中提到过迪龙做1.2元的网格比较爽,经常上下翻飞。
今天盘中最高价142元,正股涨停,转债收盘涨幅15.25%。
124元左右的成本,128以上分批开始卖,最终卖到135元时只剩了2手,想着继续格局看看明天的情况,没想到尾盘又来了一波拉升,直接冲上140元了,可惜筹码已经不多了。
算下来平均卖出成本在132元左右,今天只吃到6.5%的肉。
网格交易就是这样,可以满足平时的交易快感,但也有卖飞的可能,解决这个问题的办法有两个:一个是留底仓,一个是使用分批出货条件单。

为什么这次会卖飞呢?因为正股雪迪龙是做环保检测的,概念比较一般,今天一开始据传是因为北京严重污染,带起了环保检测概念,我觉得这种概念明显不会有太持久的热度。
但是后来发现雪迪龙好像也和新冠概念勾搭上了,类似上周的熊去氧胆酸概念,今天又横空出世一个VOCs检测概念,看来只要能和新冠监测搭上边,都能起飞。

目前看正股雪迪龙封单量依然很大,明天有可能继续冲高,我打算逢高清仓。
未来龙龙有机会回到125以下,再接回做网格。
12-06的文章:潜伏了这只配债股,质地不错!其中提到了参与了安徽合力的抢权埋伏。
运气比较好,买入后第三天就公告了发债,今天安徽合力尾盘被抢筹党拉升起来,刚好盈利,我就留了300股配债,剩余的全部卖出。
单账户200股有概率配到1手,300股大概率可配1手,截止发文前,已经有几个200股的小伙伴表示配到了。
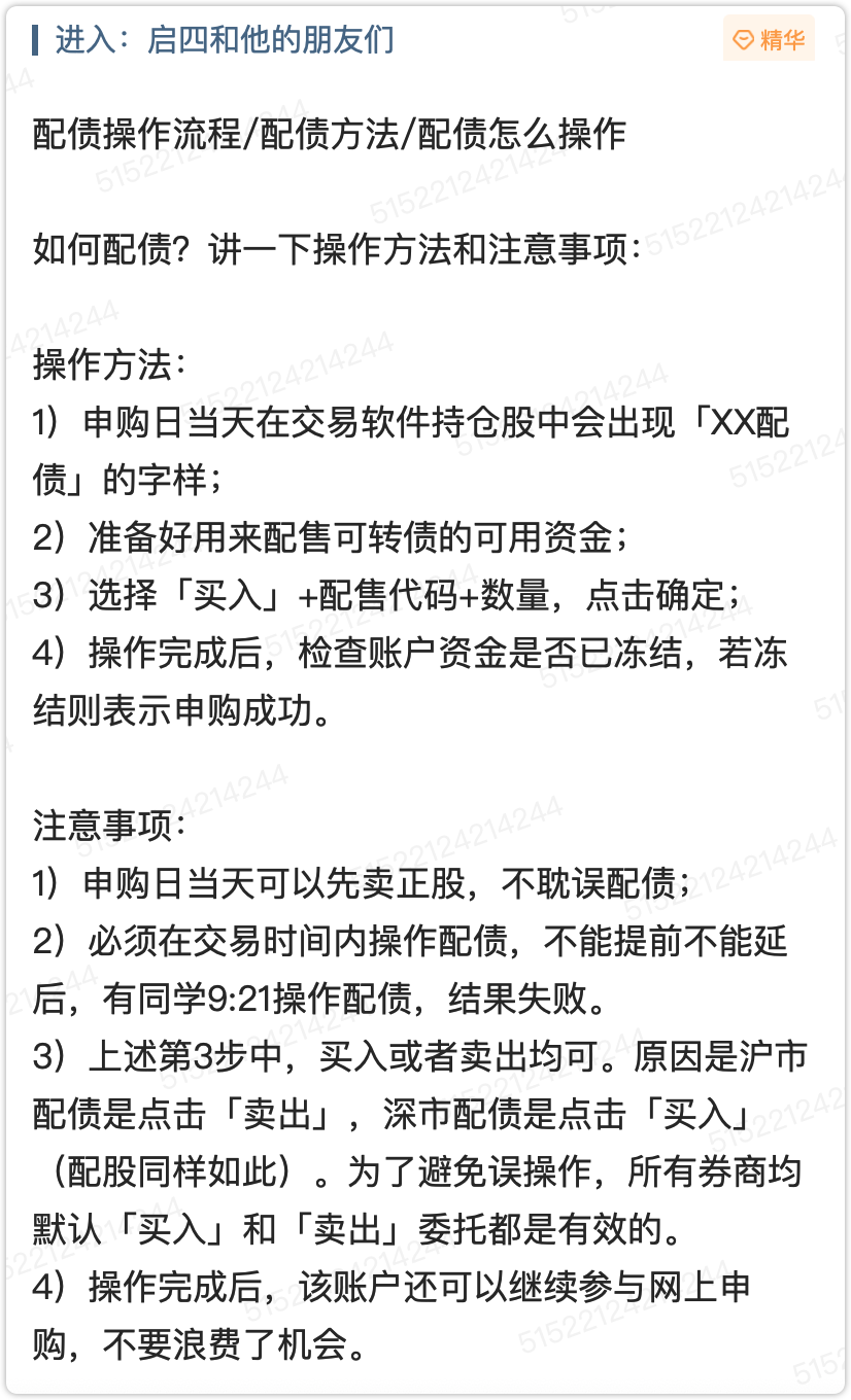
已经配到的小伙伴,明天的操作流程再给大家发一遍:

但是!明天安徽合力大概率会大跌,大家要有心理准备。
配债风险很高,股票波动很大,大家一定要有心理认知。
根据我昨天的文章:如何提升可转债抢权配售策略收益?中研报的分析,持有到上市日再卖出正股,平均下来有1.9%的超额收益,我打算持有到上市日再卖出正股。
1手转债目前预期收益250元,如果正股届时没有亏损超过这么多,就可以实现盈利。
128.268加仓了春秋转债
116.959加仓了精装转债
涨幅榜主要集中在新冠治疗、信创、旅游等相关板块。

跌幅榜主要集中在地产链、储能等相关板块。

1、惠城转债,未来三个月不强赎
2、台华转债、拓尔转债、杭氧转债,即将满足强赎条件,强赎杀溢价风险很大
3、强联转债,2023年4月16日前不下修
全文完。