Search K
Appearance
Appearance
文|启四
又有新的基金套利机会了~
1,机会
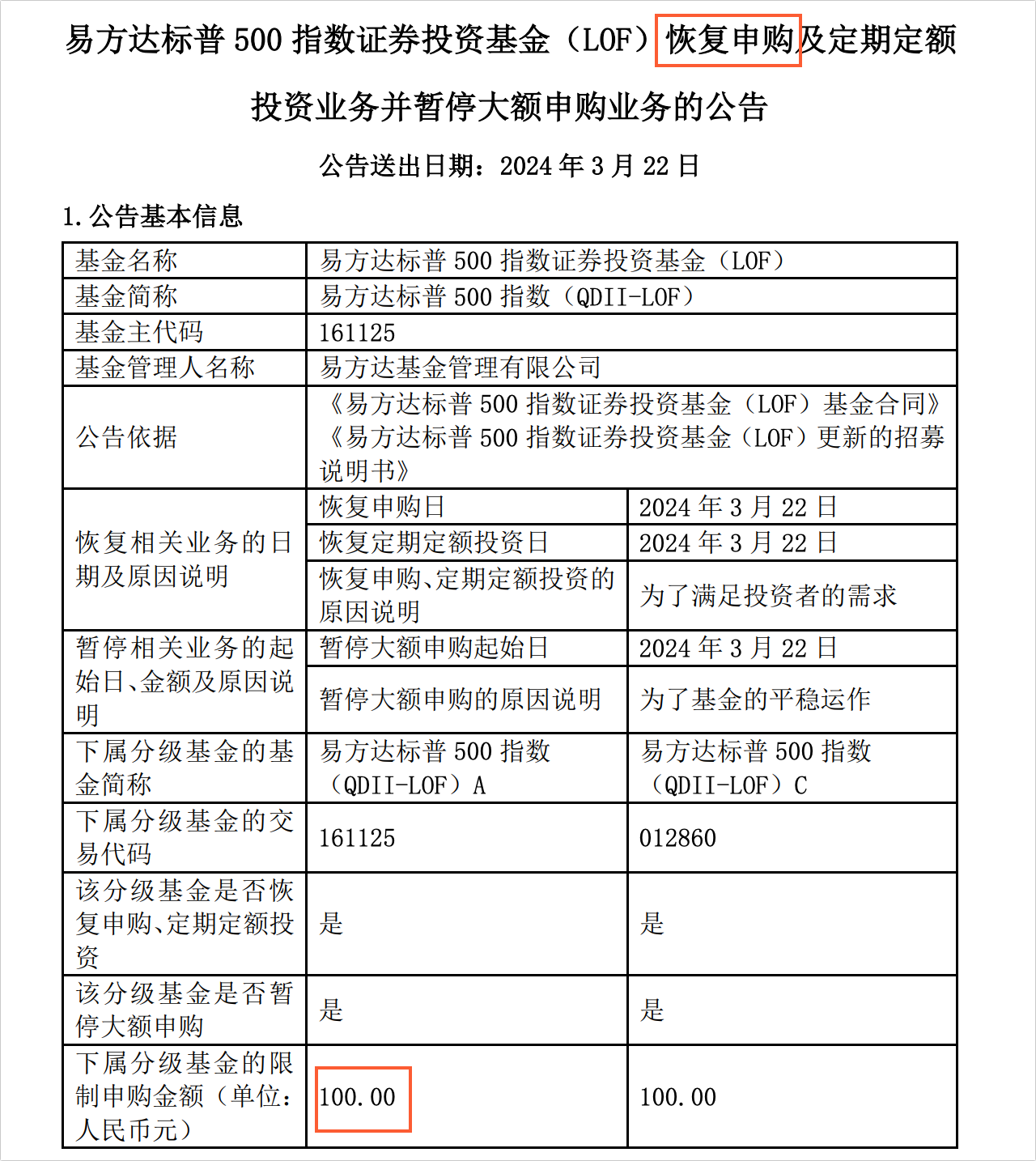
易方达标普500LOF(161125)从明天开始放开申购,每个账户限额申购100元。
当前基金净值约2.3005元,市场价格3.227元,溢价率高达40%+,可以像之前印度基金lof一样,参与场内申购套利了。

2,原理
举个例子,现在从国内义务地区进货一批9.9元包邮小商品(申购进货),3天后运到美国全部9.9美元卖出(到账卖出),由于美国商品相比中国有溢价,所以可以地理套利。
同理,由于上述基金场内外有溢价,也可以进行套利。简单说,就是我们用2.3005的成本去申购进货,届时T+3到账后,如果基金价格在2.3005以上,就可以卖出赚钱。
40%的溢价要好几天才能被抹掉,所以赚钱概率很大。
假设单账户盈利20元,一个一拖六账户申购一天就可以盈利120元,所以拖拉机开起来!
如果再加上券商app的开放式基金账户申购,可以做到一拖七,但是这第七个账户会比场内其他账户晚一天到账,风险又增大了一些。
还没搞定一拖六账户的抓紧时间:基金套利一拖六开通教程
3,申购套利具体方法
基金代码:161125(标普500LOF)
限购金额:单日单账户100元
买入方法:如下图,以华宝举例,登陆证券账户→交易→场内基金→场内申购(不是场内认购,认购只针对未上市基金)→输入基金代码→输入购买金额100元→选择全部账户→点击申购
卖出方法:基金T+3日到账后按照市价卖出(不要傻乎乎赎回)
利润空间:预估单账户20%+
亏损可能:预估单账户最大亏损1%,亏损概率很小

4,注意事项
基金申购,不是认购,更不是直接买!!
基金申购,不是认购,更不是直接买!!
基金申购,不是认购,更不是直接买!!
5,如何查看基金溢价率
可以去集思录查看,有实时溢价率和T-1溢价率,如下图。
它比雪球的数据更及时,之前推荐雪球是因为集思录没有加上全球芯片的数据,现在也加上了。

6,这个是我之前总结的基金套利教程,没学过可以学习一下:
飞鹿转债,本次无需下修。
山鹰转债,鹰19转债,宏微转债,本次不下修。
帝欧转债,未来3个月不下修。
华正转债,三诺转债,胜蓝转债,未来6个月不下修。
兴发转债,未来12个月不下修。
明天,龙星转债、金23转债,将满足下修条件。
金23转债,现价108.095元,到期赎回价115元。十大持有人占比高达73.58%,上市不满1年,大股东有减持动机,下修概率大一些。如果提议下修,价格有望提升至115元以上,若不下修,可能跌回106元左右。
深市主板,广合科技,主要从事印制电路板的研发、生产和销售。发行价17.43元,申购上限1.1万股,顶格申购需配市值11万元,发行市盈率26.32,行业市盈率28.32。破发概率不高,建议申购,4星。
1、姚记科技,26.75卖出1网。
2、轮动策略,今日未调仓。今日收益率-0.05%,今年累计收益率-2.82%。2023年累计收益率+29.98%。
截至收盘,沪指跌0.08%,深成指跌0.36%,创业板指跌0.64%,北证50指数跌1.16%,沪深京三市成交额10741亿元,其中沪深两市10678亿元,北交所63亿元。两市超2900只个股下跌,北向资金净卖出60.2亿元。

可转债等权指数,今天涨幅0.00%,中位数114.011元,位于三星级估值区,成交额413.56亿。
1、涨幅榜前十

2、跌幅榜前十

3、成交额榜前十

1、已公告强赎转债

2、即将满足强赎转债
下面这些转债,要注意强赎杀溢价风险,尤其是溢价率在5%以上的。

全文完。