Search K
Appearance
Appearance
文|启四
1、科达转债,本次不下修。风语转债,未来6个月不下修。
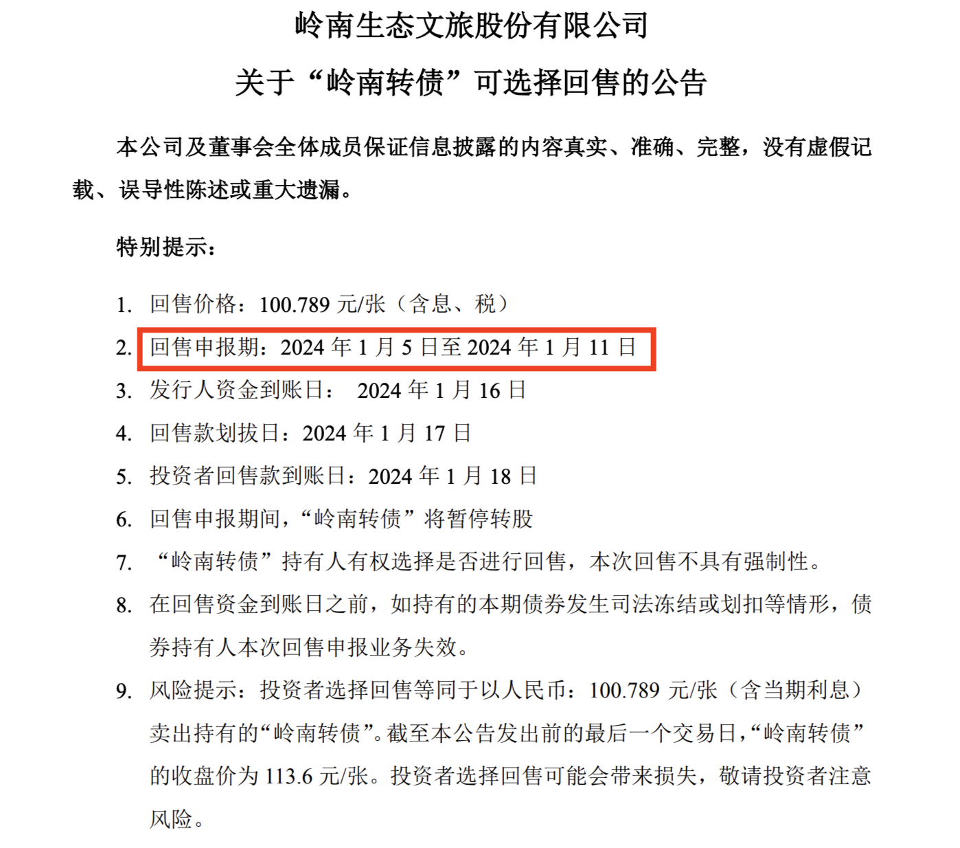
2、岭南转债,提议下修。现价94.201元,和起步转债一样,它也进入回售计数了,这次下修的目的也是为了躲避回售。
有同学说:“它今年不是发布过回售公告吗?我记得首次不申报回售,后面就没有机会回售了”。

这里就涉及到回售的一个知识点:回售条款包含有条件回售条款和附加回售条款。
启四的可转债教程里总结过:必要知识:可转债的安全裤——回售条款
上一次岭南是因为改变了募集资金用途触发了附加回售条款,而这次是可能触发有条件回售条款——连续30个交易日中有11个交易日收盘价低于当期转股价格的70%。
所以这次如果触发了,债权人还可以再次要求回售,因此岭南坐不住了。
如果不出意外的话,岭南转债下修到底的转股价值是88-90元,明天的价格应该在95-102元(我实在是无法给出合理的价值,只能扩大估值范围)。
但不出意外的话,就要出意外了,截止发文前,岭南被深交所发监管函问询了:没有履行审议程序,也没有提前披露是否下修。

《上市公司自律监管指引第15号——可转换公司债券》第十五条规定:
上市公司应当在预计触发转股价格修正条件的5个交易日前及时披露提示性公告。
触发转股价格修正条件当日,上市公司应当召开董事会审议决定是否修正转股价格,在次一交易日开市前披露修正或者不修正可转债转股价格的提示性公告,并按照募集说明书或者重组报告书的约定及时履行后续审议程序和信息披露义务。上市公司未按本款规定履行审议程序及信息披露义务的,视为本次不修正转股价格。
上市公司决定修正转股价格的,应当及时披露转股价格修正公告。公告应当包括修正前的转股价格、修正后的转股价格、修正转股价格履行的审议程序、转股价格修正的起始时间等内容。
上市公司不修正转股价格的,下一触发转股价格修正条件的期间从本次触发修正条件的次一交易日重新起算。
所以,岭南转债本次的提议下修违规了,参考思创转债,要从明天开始重新计数15个交易日。
这一点岭南转债就得学一学山石转债了,虽然不下修,但人家每次都公告一下本次不下修,永远给自己留着下修的机会和提前量。
别人虽然也是差生,但知道把准考证带好,你可倒好,带根铅笔就想叱咤考场,结果老师连门都不让你进……
冠盛转债,公告未来6个月不强赎,当前价格136.655元,溢价率0.31%,不强赎时间较长,短期溢价率有望修复到5%左右。
正股站稳20日均线了,并且走出光头走势,明日高开概率更大。
这次不买正股了,把上次清仓的正股仓位切换到转债。如果判断错误波动会小一些。
上次一起参加黄金lof套利的小伙伴,今晚大家账户应该都能看到了,浮盈32.146%。
想及早出手的话,现在直接挂跌停价1.099卖出,但是像华泰这种不能夜市委托的券商,就得等到明天交易时间挂单卖。
不着急的话,也可以等明天盘中卖出,因为现在基金暂停申购了,盘中可能会有翘板的资金。
我个人的话,会等明天盘中卖出,反正明天最低价也就是跌停价了,不妨等等看有没有大冤种去翘板。
1、姚记转债,134.455买入3.5%仓位。
2、轮动策略,今日未调仓。今日收益率+1.42%,今年累计收益率-5.40%。2023年累计收益率+29.98%。
截至收盘,沪指涨0.76%,深成指涨0.74%,创业板指涨0.70%,北证50指数涨1.27%,沪深京三市成交额7993亿元,其中沪深两市7953亿元,较上日放量200亿元。两市超4000只个股上涨,北向资金净买入46.06亿元。

可转债等权指数,今天涨幅0.79%,中位数112.560元,位于三星级估值区,成交额431.95亿。
1、涨幅榜前十

2、跌幅榜前十

3、成交额榜前十

1、已公告强赎转债
暂无
2、即将满足强赎转债
下面这些转债,要注意强赎杀溢价风险,尤其是溢价率在5%以上的。

全文完。