Search K
Appearance
Appearance
文|启四
又是低价债暴跌的一天,市场最近几乎一天杀一个低价债祭天,山鹰、鹰19、宏图、文科、城地、百畅、帝欧、海优、金埔、芳源、汇通、东时、利元、晓鸣、雪榕、博汇、龙大、新星……
以前是价格越高越容易跌,现在是价格越低越容易跌,论坛、社群都充斥着悲观情绪,所有人都成了惊弓之鸟,100元也不安全了,不少人都大呼,得投资110元以上的债才安心。
这些最近大跌的低价债,有的是公司本身暴雷,或是收到了问询函,或是大股东被留置,或者主营业务机器停产;有的则是无任何利空就开始暴跌,比如龙大、新星。
这种无任何利空就下跌的债,虽然明知有误杀嫌疑,但是也不敢轻易抄底。毕竟正股质地不佳是明牌,不过平时还可以苟活着,一遇到信用危机就绷不住了。
这种情况很像囚徒困境,大家都不抛的话受伤害最小;大家一起抛的话就互相踩踏;若有人先抛,则先抛者更受益。市场是随机的,参与者互相都不认识,自然不会达成互相都不抛的共识。这时候,谁跑得快谁受损失就小,所以我手中的债,但凡跌破100元,就赶紧清仓止损。从止损的雪榕转债和博汇转债来看,这种做法目前是正确的。
今天又买入了科达转债,止盈了明电转债和海能转债。科达转债现在价格也在100元附近晃悠,今天险些跌破100元,好处是它6月21日就将重新开始下修计数,转股价值70元以下已经连续17个交易日了,再有13个交易日就会满足回售条款,所以未来提议下修,躲避回售的概率还是挺大的;没有重大利空的话,100元站稳没什么问题。当然,如果有风险的话,我也做好了随时止损的准备。
神州数码今天跌停,神码转债大跌8%,有市场传言称,华为将收回部分昇腾整机业务,如果消息属实的话,将对公司业务产生不利影响。
不过神州数码账上货币资金56亿,神码转债剩余规模13.39亿,完全没有偿债问题,况且距离到期还长达5.51年。转债没必要太慌,如果正股持续下跌的话,到期赎回价110元附近应该就能企稳。
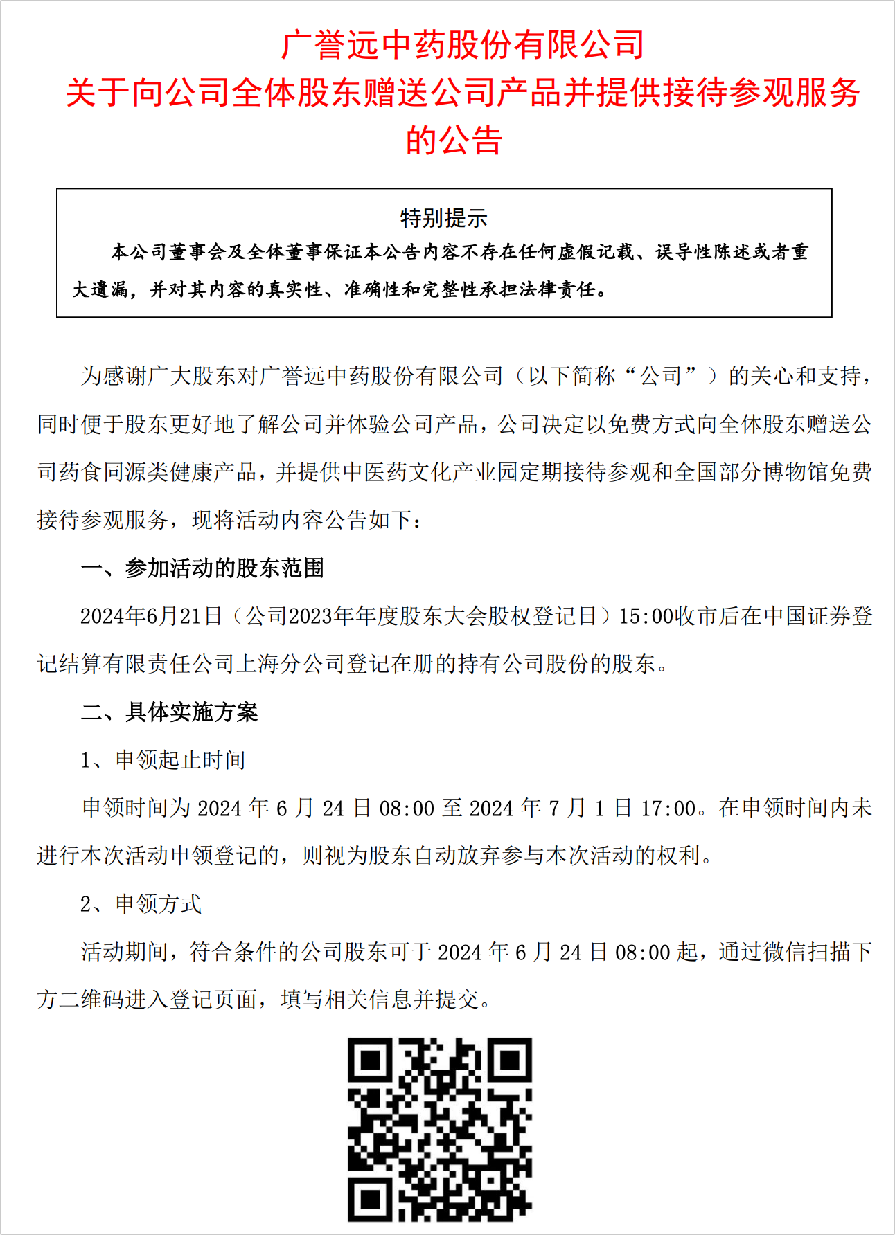
今年6月7日,广誉远公告,为感谢广大股东对广誉远的关心和支持, 同时便于股东更好地了解公司并体验公司产品,公司决定以免费方式向全体股东赠送公司药食同源类健康产品,并提供中医药文化产业园定期接待参观和全国部分博物馆免费接待参观服务。
有一个奇怪的现象,这种送股东礼物的公司貌似有成为大牛股的潜质。2020年底的广誉远送酒和2023年初的吉宏股份送酒+数字藏品,我都在公众号分享并自己参与过,后面都成了牛股。 广誉远半年后翻了2.6倍,吉宏股份最高上涨近60%。
这次要参加的话,必须在2024年6月21日收盘后持有公司股份,申领起止时间详见下图:

1、拓斯转债,盘后公告了下修结果,新转股价值94.297元,未下修到底。当前价格117.423元,预估合理价值117-119元附近。
2、科数转债,志特转债,本次不下修。
双良转债,未来1个月不下修。
大丰转债,未来3个月不下修。
3、明天又有10只转债最快可满足下修条件,其中海亮转债、立中转债、镇洋转债、晶澳转债、嘉元转债下修动机相对较强。

1、标普信息lof,5.171清仓。
2、轮动策略,今日卖出明电转债、海能转债,买入科达转债、思特转债。今日收益率-0.29%,今年累计收益率+1.67%。2023年累计收益率+29.98%。
截至收盘,沪指跌0.55%,深成指涨0.31%,创业板指涨0.83%,北证50指数跌1.11%,沪深京三市成交额7541亿元,其中沪深两市7516亿元,较上日缩量965亿元。两市超3500只个股飘绿。

可转债等权指数,今天涨幅-0.41%,中位数114.460元,位于三星级估值区,成交额631.78亿。
1、涨幅榜前十

2、跌幅榜前十

3、成交额榜前十

1、已公告强赎转债

2、即将满足强赎转债
下面这些转债,要注意强赎杀溢价风险,尤其是溢价率在5%以上的。

全文完。