Search K
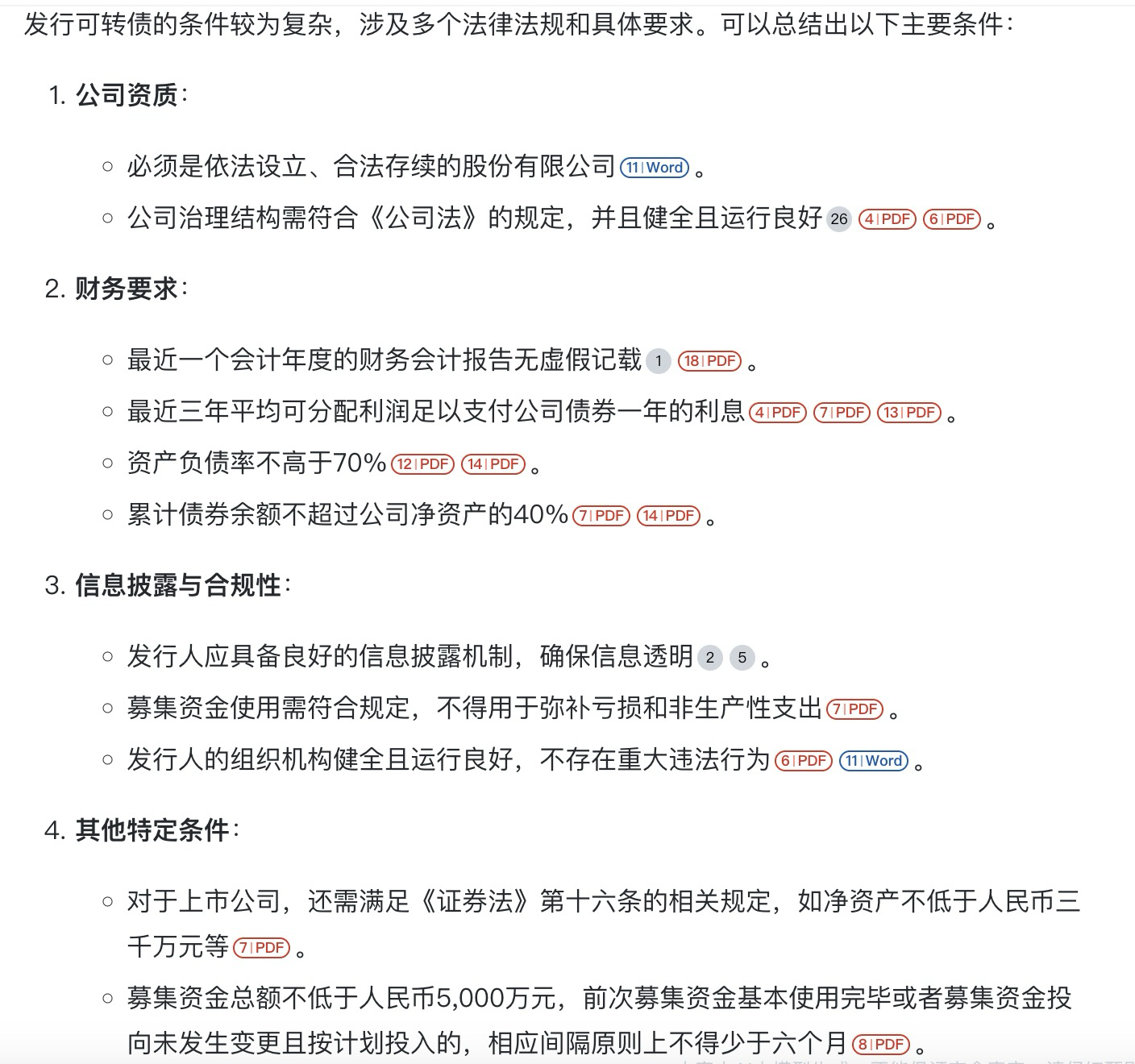
Appearance
Appearance
**1、**上周大幅减仓了鹰19转债/山鹰转债,目前启四在这两只转债上,分别盈利了287.13%和96.52%,利润足够厚。
减仓主要是担心岭南转债违约会再次带崩低价债,它的最后交易日是8月9日,最后转股日8月14日,也就是说最晚在8月14日之后我们就能确定地知道岭南转债的命运究竟如何。
目前有以下几种情况:
如果是第一种情况,现在减仓是对的。如果是后两种情况,那更是对转债整体利好,届时再找机会追高都行,反正两只债的未来利润空间依然很大。
其他低价债也是类似的思路。
**2、**配债股远信工业目前已经突破了前期压力位21.88元,走出了上涨趋势。
风险点有两个:
一是,发债后资产负债率会达到70%,可能导致近期发不了债,根据最新一季报,资产合计11.04亿,负债合计4.87亿,当前负债率44.11%,发债后,负债合计4.87+2.865=7.735亿,负债率刚好达到70%。不过刚好卡线,公司应该比较容易操作。

二是,以及9月初的巨量股票解禁风险。远信工业2024-09-02解禁5609.5327万股,占流通股比例241.1152%,属首发原股东限售股份,原配售价格11.627元。如果在8月底发中报之前没有发债的话,后面就比较危险,抛压会很大。
**3、**美锦转债07-31发了一个《关于减资涉及债权清偿事项的进展公告》,公告提到,美锦转债在清偿日前进行可转债确权的难度较大,预计清偿协议将于8月26日收集完毕,并计划于协议收集完 毕后的两个半月内完成资金偿还。具体还款进度因清偿协议收回完整度、资金筹措等存在不确定性。
不过,公司将研究通过向下修正“美锦转债”转股价格等措施促进可转债转股的可能性。此话一出,大概率美锦转债是会提议下修的,毕竟今年6月份就下修到底过一次;看最近3个交易日的价格,美锦转债已经上涨了4.46%,市场也是有预期的。
当前价格89.44元,转股价值82.32元。如果下修到底,预估转股价值为98-100元,预估价格可冲上100元。
风险点在于转股价值82.32距离下修触发比85%太近,正股如果上涨的话,有可能无法触发下修条件。
不过总体来说,如果近期不爆雷,美锦转债是向下有底,向上有望的。
1、新星转债,公告了下修结果,原转股价值50.14元,新转股价值87.5元,虽然未下修到底,但是溢价率从89.44%降至8.75%,诚意还是很足的。
新转股价值公司定的比较聪明,刚好在下修触发比85%附近,如果正股继续下跌,后续公司还有机会提议下修躲回售。
当前价格94.99元,预估合理价值99-103元附近。
2、帝欧转债,海顺转债,本次不下修。
沿浦转债,未来1个月不下修。
海优转债,精工转债,未来3个月不下修。
天能转债,华安转债,柳药转债,寿22转债,未来6个月不下修。
3、明后两天,将有12只转债满足下修条件,个人认为城地转债、雪榕转债、威派转债、灵康转债、金轮转债的下修动机较强。但是城地转债、雪榕转债是为了躲避回售,大概率不会下修到底。

上周转债中位数:108.58,当前相对上周上涨0.515元,位于三星级估值区。摊大饼仓位建议7-9成。
当前中位数: 109.095
所有历史范围内所处百分位: 30.19%
近1年范围内所处百分位: 4.94%
近2年范围内所处百分位: 2.47%
近3年范围内所处百分位: 1.65%

日期:2024-08-02
十年期国债收益率:2.13%
沪深300:3384.39,PE:11.56(百分位:16.7%)
股债收益差:6.52%(百分位:97.25%)
A股的最佳抄底区间在历史分位95%以上,已经进入钻石坑。抄底信号逻辑:钻石坑来了!
目前投资策略为转债轮动策略+ETF轮动策略+高股息股票轮动策略。
转债轮动策略,本周收益+0.61%,今年累计收益率-3.07%,2023年累计收益率+29.98%。
ETF轮动策略,本周收益-1.77%,当前累计收益+6.63%。策略2023年6月12日开始运行,2023年累计收益-2.64%,2024年累计收益9.27%。
高股息轮动策略,本周收益-0.2%,当前累计收益率-4.28%,最大回撤6.2%。目前运行第8周。
6-7月份发债进度已经开始逐渐恢复。
目前还有20只配债股在同意注册或上市委通过阶段,在等待发行中。
我对这些股票进行了评分,评分越低越好:


下周没有转债会满足强赎条件。

全文完。